近日,台湾av女优
苹果逆境生物学与简约技术栽培体系团队在国际知名学术期刊Plant Physiology and Biochemistry(中科院二区TOP,影响因子6.1)上发表了题为"Genome-wide analysis of LSH genes reveals evolutionary patterns in Rosaceae and a positive role for MdLSH10b in adventitious root formation"的研究论文。该研究系统解析了蔷薇科LSH家族基因的进化规律,揭示了MdLSH10b通过转录激活MdWOX4a促进苹果不定根形成的分子机制。

苹果是世界范围内广泛栽培的多年生落叶果树。苹果优良矮化砧木主要通过无性繁殖(克隆繁殖)进行繁育,而不定根形成困难一直是制约其规模化繁殖的瓶颈问题。长期以来,苹果不定根形成的内在分子机制尚未完全阐明,这严重限制了苹果砧木繁殖效率的提升和产业的可持续发展。
面对这一产业难题,研究团队另辟蹊径,将研究视角聚焦于植物特有的LSH转录因子家族。通过生物信息学分析,在苹果、梨、草莓、桃、梅和樱桃等6种蔷薇科物种中系统鉴定了60个LSH基因成员,发现全基因组复制和转座复制是驱动该基因家族扩张的主要动力。其中,苹果中的18对WGD来源的MdLSH基因经历了强烈的纯化选择,显示出高度的进化保守性。

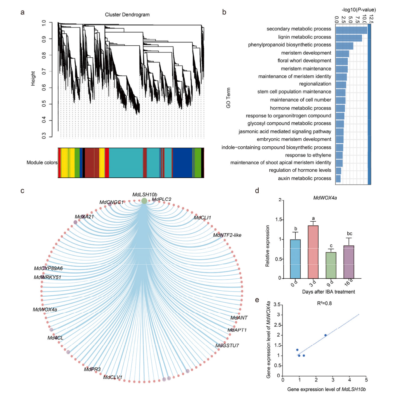
研究团队进一步通过转录组分析和实时荧光定量PCR技术,发现MdLSH10b在不定根诱导阶段(IBA处理后第3天)表达量显著上调。加权基因共表达网络分析(WGCNA)显示,MdLSH10b与包括MdWOX4a在内的126个基因存在紧密共表达关系,这些基因显著富集于分生组织发育、细胞数量维持和激素代谢等生物学过程。通过酵母单杂交(Y1H)和GUS活性分析,研究团队证实MdLSH10b能够直接结合MdWOX4a的启动子并转录激活其表达。

更为重要的是,瞬时过表达MdLSH10b的苹果植株不定根诱导率显著提高了约3倍,从对照组的11%提升至35%。该研究将LSH转录因子与苹果不定根形成联系起来,揭示了"MdLSH10b-MdWOX4a"这一全新的调控模块在不定根发育中的正调控作用。这一发现不仅丰富了我们对木本植物根系发育分子机制的认识,也为通过分子育种手段改良苹果砧木生根能力提供了重要的基因资源和理论支撑。

台湾av女优
在读研究生李曦和顾书玚为该研究共同第一作者,郑先波教授、冯建灿教授和刘昱副教授为该研究的通讯作者。研究得到了国家自然科学基金(32302473)、中国博士后科学基金(GZC20240434)、河南省自然科学基金(242300421568)、河南省现代农业产业技术体系专项(HARS-22-09-G3)、河南省科技攻关项目(242102110284)等资助。
文章链接://doi.org/10.1016/j.plaphy.2025.110983